2024欧洲杯下注平台_澳门现金网-官网

图片
当前位置: 网站2024欧洲杯下注平台_澳门现金网-官网 > 政府信息公开 > 医疗保障局> 重大执法决定法制审核目录
索引号: 11152103MB16765473/202506-00002 组配分类: 重大执法决定法制审核目录
发布机构: 医疗保障局 主题分类: 医疗保障 / 公告
名称: 医疗保障局重大执法决定法制审核目录 文号:
成文日期: 2024-01-09 发布日期: 2025-06-12
医疗保障局重大执法决定法制审核目录
发布时间:2025-06-12 14:32 来源:未知 浏览次数: 字体:[ ]
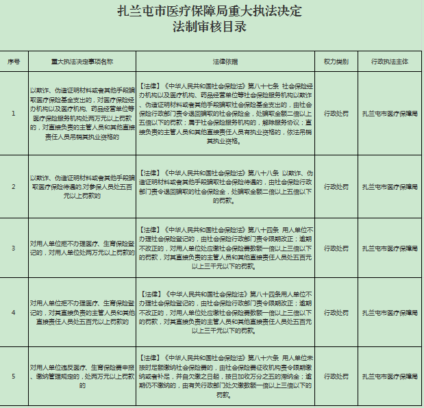
扎兰屯市医疗保障局重大执法决定
法制审核目录
序号 重大执法决定事项名称 法律依据 权力类别 行政执法主体
1 以欺诈、伪造证明材料或者其他手段骗取医疗保险基金支出的,对医疗保险经办机构以及医疗机构、药品经营单位等医疗保险服务机构处两万元以上罚款的,对直接负责的主管人员和其他直接责任人员吊销其执业资格的 【法律】《中华人民共和国社会保险法》第八十七条?社会保险经办机构以及医疗机构、药品经营单位等社会保险服务机构以欺诈、伪造证明材料或者其他手段骗取社会保险基金支出的,由社会保险行政部门责令退回骗取的社会保险金,处骗取金额二倍以上五倍以下的罚款;属于社会保险服务机构的,解除服务协议;直接负责的主管人员和其他直接责任人员有执业资格的,依法吊销其执业资格。 行政处罚 扎兰屯市医疗保障局
2 以欺诈、伪造证明材料或者其他手段骗取医疗保险待遇的,对参保人员处五百元以上罚款的 【法律】《中华人民共和国社会保险法》第八十八条 以欺诈、伪造证明材料或者其他手段骗取社会保险待遇的,由社会保险行政部门责令退回骗取的社会保险金,处骗取金额二倍以上五倍以下的罚款。 行政处罚 扎兰屯市医疗保障局
3 对用人单位拒不办理医疗、生育保险登记的,对用人单位处两万元以上罚款的 【法律】《中华人民共和国社会保险法》第八十四条 用人单位不办理社会保险登记的,由社会保险行政部门责令限期改正;逾期不改正的,对用人单位处应缴社会保险费数额一倍以上三倍以下的罚款,对其直接负责的主管人员和其他直接责任人员处五百元以上三千元以下的罚款。 行政处罚 扎兰屯市医疗保障局
4 对用人单位拒不办理医疗、生育保险登记的,对其直接负责的主管人员和其他直接责任人员处五百元以上罚款的 【法律】《中华人民共和国社会保险法》第八十四条用人单位不办理社会保险登记的,由社会保险行政部门责令限期改正;逾期不改正的,对用人单位处应缴社会保险费数额一倍以上三倍以下的罚款,对其直接负责的主管人员和其他直接责任人员处五百元以上三千元以下的罚款。 行政处罚 扎兰屯市医疗保障局
5 对用人单位违反医疗、生育保险费申报、缴纳管理规定的,处两万元以上罚款的 【法律】《中华人民共和国社会保险法》第八十六条?用人单位未按时足额缴纳社会保险费的,由社会保险费征收机构责令限期缴纳或者补足,并自欠缴之日起,按日加收万分之五的滞纳金;逾期仍不缴纳的,由有关行政部门处欠缴数额一倍以上三倍以下的罚款。 行政处罚 扎兰屯市医疗保障局